Instance Verification Kit (IVK)
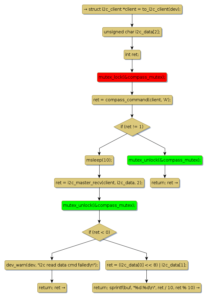
mutex lock @ [2241+27+/linux-3.19-rc1/drivers/misc/hmc6352.c]
Instance Signature: compass_mutex
|
The Matching Pair Graph:
|
|
Function Name
|
Control Flow Graph (CFG)
|
Events Flow Graph (EFG)
|
Source Correspondence
|
|
compass_heading_data_show
|
|
|
[2059+25+/linux-3.19-rc1/drivers/misc/hmc6352.c]
|